2023학년도 경북대학교 수시, 정시 등급 결과 및 2024학년도 전형별 주요사항
2024학년도 경북대학교 전형평가기준 및 결과공개
2024학년도 경북대학교 전형평가기준 전년 대비 주요 변경사항

2024학년도 경북대학교 수시전형 전년 대비 주요 변경사항

2024학년도 경북대학교 수시전형 전년 대비 주요 변경사항

2024학년도 경북대학교 수시전형 전년 대비 주요 변경사항

2024학년도 경북대학교 수시전형 전년 대비 주요 변경사항

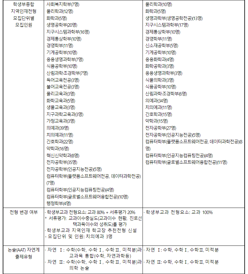
2024학년도 경북대학교 학생부종합전형 전형별 주요사항

2024학년도 경북대학교 학생부종합전형 전형별 전형요소

2024학년도 경북대학교 학생부종합전형 서류평가

2024학년도 경북대학교 학생부종합전형 면접평가

2023학년도 경북대학교 학생부종합전형 전형 결과

2023학년도 경북대학교 학생부종합전형 전형 결과

2023학년도 경북대학교 학생부종합전형 전형 결과

2023학년도 경북대학교 학생부종합전형 지역인재전형 결과

2023학년도 경북대학교 학생부종합전형 농어촌학생전형 결과

2023학년도 경북대학교 학생부종합전형 농어촌학생전형 결과

2023학년도 경북대학교 학생부종합전형 농어촌학생전형 결과

2023학년도 경북대학교 학생부종합전형 기초생활수급자등대상자전형 결과

2023학년도 경북대학교 학생부종합전형 기초생활수급자등대상자전형 결과

2023학년도 경북대학교 학생부종합전형 기초생활수급자등대상자전형 결과

2023학년도 경북대학교 학생부종합전형 영농창업인재전형 / SW특별전형 결과

2024학년도 경북대학교 학생부교과전형 전형별 주요사항

2024학년도 경북대학교 학생부교과전형 교과영역 평가 방법

2023학년도 경북대학교 학생부교과전형 전형 결과

2023학년도 경북대학교 학생부교과전형 전형 결과

2023학년도 경북대학교 학생부교과전형 전형 결과

2023학년도 경북대학교 학생부교과전형 지역인재전형 결과

2024학년도 경북대학교 수능위주전형 전형별 주요사항

2024학년도 경북대학교 수능위주전형 수능 성적 산출방법

2023학년도 경북대학교 수능위주전형 전형 결과

2023학년도 경북대학교 수능위주전형 전형 결과

2023학년도 경북대학교 수능위주전형 전형 결과

2023학년도 경북대학교 수능위주전형 전형 결과

2023년 수시, 정시 관련 등급 내용과 2024학년도 주요사항은
입시정보포털 어디가를 참고로 하여 작성되었습니다
보다 자세한 사항은 경북대학교
입학 홈페이를 방문하여 주시기 바랍니다.

'Education > university' 카테고리의 다른 글
| 2023학년도 경상국립대학교 수시, 정시 등급 결과 및 2024학년도 전형별 주요사항 (0) | 2023.07.25 |
|---|---|
| 2023학년도 한국교원대학교 수시, 정시 등급 결과 및 2024학년도 전형별 주요사항 (0) | 2023.07.25 |
| 2023학년도 한국교통대학교 수시, 정시 등급 결과 및 2024학년도 전형별 주요사항 (0) | 2023.07.24 |
| 2023학년도 한밭대학교 수시, 정시 등급 결과 및 2024학년도 전형별 주요사항 (0) | 2023.07.24 |
| 2023학년도 한국해양대학교 수시, 정시 등급 결과 및 2024학년도 전형별 주요사항 (0) | 2023.07.23 |
댓글